High Risk Isolation のMigration方法を教えてください
search cancel

High Risk Isolation のMigration方法を教えてください

book

Article ID: 398332

calendar_today

Updated On:

Products

Cloud Secure Web Gateway - Cloud SWG

Issue/Introduction

Cloud Secure Web Gateway (Cloud SWG) で Web Isolation を使用していたユーザは2024年から順次 Migration されていきます。
これはWeb Isolation Layerを無くし Threat Protection Layerに統一するための準備です。

Migration が行われるユーザは Cloud SWGのpolicy でWeb Isolation Layerを enable および、追加のルールを入れているユーザが対象です。
Migrationは自動で行われますが、ユーザの確認及び修正を促すために最後にユーザの操作が必要です。
自動マイグレーションが始まる数週前に Cloud SWG管理者へメールでお知らせがあります。

Environment

Cloud SWGで Web Isolation を使用しているユーザでブロードコムが Migrationの必要ありと判断したユーザー

このようなPolicyをお持ちのユーザは自動Migrationの対象になる可能性があります。

Resolution

自動Migrationがされた後、ユーザでのルールに矛盾が無いかの確認、最後にPolicy Activationが必要です。

High Risk Isolation - Policy Migration Process

このKBは英文のため、わかりずらい場合 添付のHRIマイグレーションチャート.pdfもご覧ください。



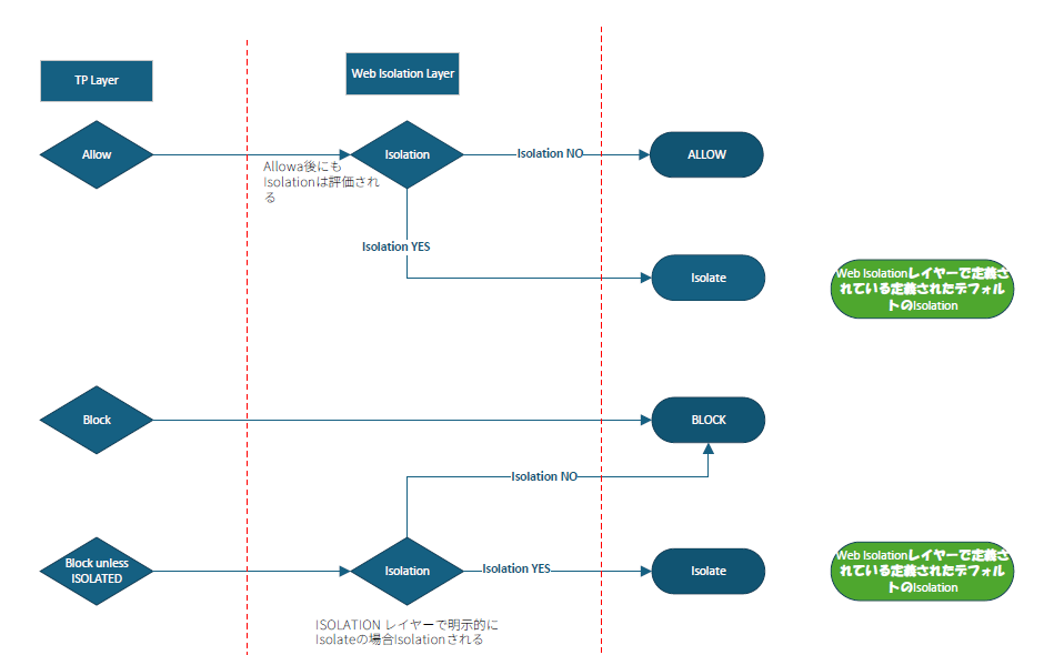
以下Threat Protection LayerにHigh Risk Isolationが追加されたサンプルとなります。Threat Protection Layerに H1~3が自動で挿入されます。

以下は 追加された High Risk Isolationルール(Hx) の下に Block Unless Isolationが移動された例です 

Block Unless Isolation(日本語名 隔離されていない限りブロックする) がありますとマイグレーションは終わっていませんのでこの例ではブロックかIsolation、あるいは削除かを決定します。
Isolationの場合H1~H3でマッチする可能性を考慮し、そちらに統合できるかを決定します。新規にIsolationルールを作るにはFull Web Isolation ライセンスが必要です。
元のPolicyによってはマイグレーション直後に、Allow Unless Isolation(隔離されていない限り許可する)が存在する場合もあります。
Block Unless Isolation(日本語名 隔離されていない限りブロックする) と同様の決定が必要です。Allowとするか、Isolation、あるいは削除かを決定します。

最後に必ず Activate Policyを実施してください



Attachments

HRIマイグレーションチャート.pdf get_app